Instance Verification Kit (IVK)
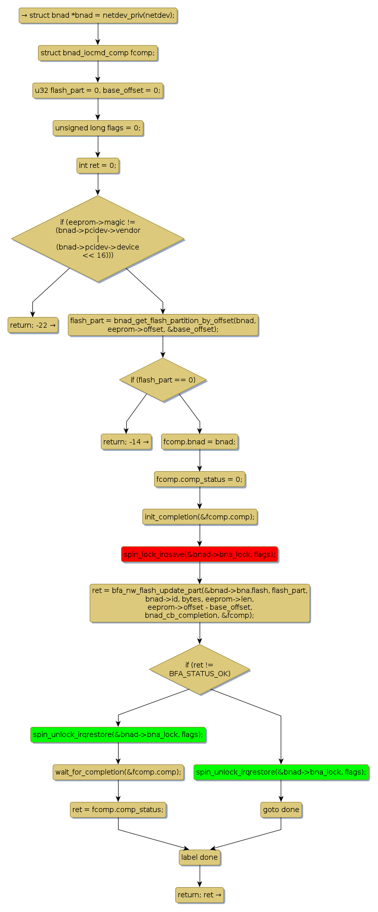
spin lock @ [27321+42+/linux-3.19-rc1/drivers/net/ethernet/brocade/bna/bnad_ethtool.c]
Instance Signature: bna_lock
|
The Matching Pair Graph:
|
|
Function Name
|
Control Flow Graph (CFG)
|
Events Flow Graph (EFG)
|
Source Correspondence
|
|
bnad_set_eeprom
|
|
|
[26665+15+/linux-3.19-rc1/drivers/net/ethernet/brocade/bna/bnad_ethtool.c]
|